1.上乗せ基準とは
マンション管理計画認定制度は、マンション管理適正化推進計画を作成した地方公共団体において実施される。認定には、国土交通省が策定した基準のほかに、地方公共団体ごとに「上乗せ基準」と呼ばれる独自基準を設けることができる。これにより、例えば、A市とB市に全く同じマンションがあったとし、A市のマンションが認定を受けることができたとしても、B市が独自基準を設けた場合、B市のマンションはそのB市の独自基準にも適合しなければ認定はされない。2002年2月に国土交通省が地方公共団体に向けて調査した結果によれば、2022年4月の法施行までに概ね12都市18市1特別区においてマンション管理適正化推進計画を策定する予定とされている。さらに独自基準を策定予定である地方自治体は、9自治体であった。
法施行から2か月を経過し、各地方公共団体のホームページ上で「マンション管理適正化推進計画を策定しました」と言う広報が続々とされてきている。
では、マンション管理適正化推進計画を策定した上で、さらに独自基準を設けている地方自治体の基準の内容はどのようになっているのだろうか。残念ながら上乗せ基準は、各地方自治体のホームページを個別に確認するしかなく、一覧化したものは筆者が検索した限りにおいて存在していない。
地方公共団体のホームページ上で公開されているか、またはパブリックコメント等で意見募集している地方公共団体を調査し、その内容をまとめた。(表1、表2参照(2022年5月16日現在))

なお、地方公共団体ごとの「マンション管理適正化指針」を定めた上で、「マンション管理適正化指針に照らして適切なものであること」とする規定を設けている地方公共団体もある。(表2参照)

上乗せ基準については、耐震に関する基準が5件、防災に関する基準が8件、その他が11件となっていることがわかる。
2.特長のある地方公共団体
特長のある耐震や防災以外の基準は次のとおりである。
①大阪市 基準「マンション管理支援機構に加入」
大阪市マンション管理支援機構は、大阪市や大阪市弁護士会、大阪市司法書士会などの専門家の団体も参加する団体である。地方地公共団体が中心となって、マンション管理に特化した団体があるのは珍しい。この機構では、管理組合に対する情報提供やセミナーの開催などを行っている。この団体に加入することが認定基準となり、参加管理組合が増加すれば、少なくとも情報不足に陥る管理組合は減少すると考えられる。
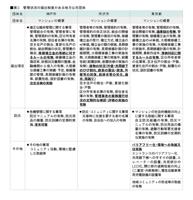
②神戸市、所沢市、東京都 基準「管理状況の届出制度」
神戸市、所沢市、東京都では、地方公共団体独自でマンションの管理状況の届出制度を運用している。このうち、神戸市と所沢市は、届出制度への届出を認定基準としており(表3参照)、届出事項の中に、地方公共団体ごとに異なる事項が含まれている。例えば、所沢市の「管理業者の業務履行状況の定期的な確認・評価の実施の有無」や東京都の「バリアフルー化・環境への取組又は実施」については、国の基準にも含まれておらず、また、上乗せ基準のある他の地方公共団体の基準にもない。
なお、いずれの届出制度でも「届出をすること」が基準であり、届出の内容について評価や判断を加えているものではない。

3.まとめ
昨年度、マンション管理計画認定制度が検討段階であった時、上乗せ基準は「地域特性を生かした新しいマンションの基準」になるのではないかと期待していた。
新聞やテレビの報道などでは、地域ごとの特色ある取り組みが紹介されている。例えば、新産業の創出、起業家の支援、移住者の誘致、多様な子育て支援、他の都市との交流などである。
こうした取り組みから想像したのは、例えば次のような基準である。いずれもマンションが地域社会と共生していくためには欠かせない事項であると考えられる。
・地域コミュニティへの具体的な参加活動をしていること
・独居高齢者、他の国や地域からの移住者などが孤立しないようなマンション内のコミュニティ活動をしていること
・地域の気候やハザードマップ上の危険地域などに配慮した防災対策が立案されていること(例 豪雪地の雪害対策、台風の被害が多い地域での浸水対策、津波地域での避難訓練など)
・マンション標準管理規約第19条の2(暴力団等の排除)に相当する条文が規定されていること
しかし、こうした基準に踏み込んだ地方公共団体はまだ少ない。兵庫県がそれに近い基準となっているのみである。
地方自治体ではマンション管理についての状況の把握がしきれていないか、把握していたとしても全国横並び意識が働いて一歩踏み込んだ施策を講じるまでに至らないのであろうか。いずれにしても、「上乗せ基準」に地方公共団体の個々の特色を見出すところまでは至っていない。
マンションも地域社会の中に存在している以上、地域との共生が図られなければならないことについては異論ないところであろう。マンション管理適正化指針をこれから策定する地方公共団体や、今後の見直しにおいて、その地域特性を生かした策定が進められていくことを期待したい。それがマンションの明るいみらいに繋がるに違いない。